游戏百科
留得青聊商业的文章
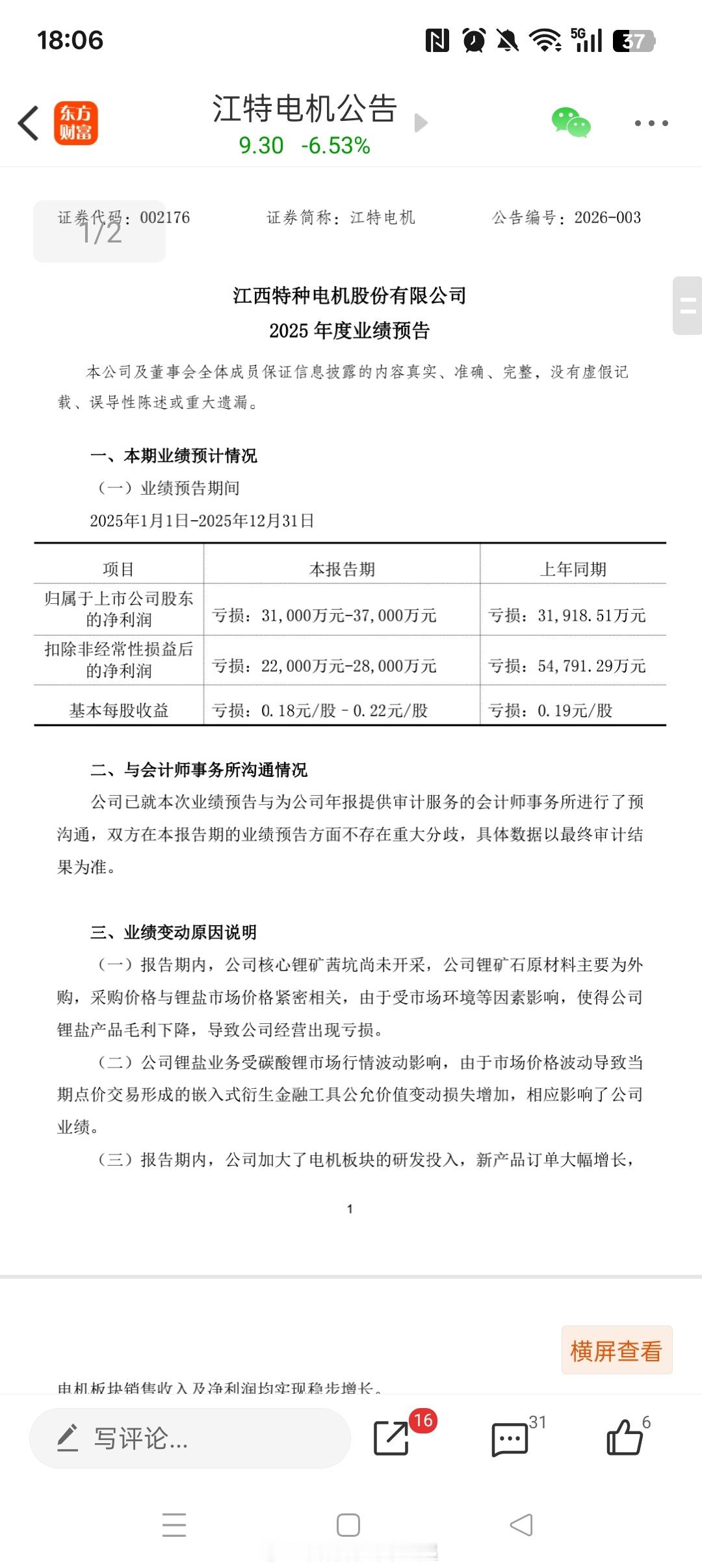
江特电机 sz002176[股票]业绩预告亏损,果然一如既往的垃圾。10月30日
2026-01-30 19:04
江特电机 sz002176[股票]业绩预告亏损,果然一如既往的垃圾。10月30日
白银 变水银了,水银泻地ing。贪婪与恐惧,每天都在考验每一个人。1月29日上午
2026-01-30 19:04
白银 变水银了,水银泻地ing。贪婪与恐惧,每天都在考验每一个人。1月29日上午
一时兴起伸手求打赏,结果不知道咋开放打赏。我周末搞一篇月度总结回顾长文吧。长文我
2026-01-30 18:04
一时兴起伸手求打赏,结果不知道咋开放打赏。我周末搞一篇月度总结回顾长文吧。长文我
20260130投资日记 无与伦比的一个月,单月盈利创出历史新高,更重要的是,几
2026-01-30 16:05
20260130投资日记 无与伦比的一个月,单月盈利创出历史新高,更重要的是,几
爱有爱的代价,摸最后一个铜板的代价是痛苦的。
2026-01-30 10:05
爱有爱的代价,摸最后一个铜板的代价是痛苦的。
房地产价格什么时候回升,要看股市资金什么时候表演回马枪。没有一直下跌的资产,只有
2026-01-29 13:04
房地产价格什么时候回升,要看股市资金什么时候表演回马枪。没有一直下跌的资产,只有
白银市有色公司,不知要坑多少人。大多数人都不看公司主营业务毛利率的。白银有色 s
2026-01-29 12:04
白银市有色公司,不知要坑多少人。大多数人都不看公司主营业务毛利率的。白银有色 s
教科书般的走势,保姆级别的自我提醒。
2026-01-29 11:04
教科书般的走势,保姆级别的自我提醒。
沸腾,我对自己说:莫追高呀!看戏。
2026-01-29 11:05
沸腾,我对自己说:莫追高呀!看戏。
20260128投资日记 历史性的一天,单日盈利比十年前的本金还多,历史新高。十
2026-01-28 21:05
20260128投资日记 历史性的一天,单日盈利比十年前的本金还多,历史新高。十
我有估值洁癖,等白银有色 sh601212[股票]价值回归了,我会再大胆起来。我
2026-01-28 16:04
我有估值洁癖,等白银有色 sh601212[股票]价值回归了,我会再大胆起来。我
我爱发改委,以后,但凡让我看见喷发改委的人,我就怼他!
2026-01-28 13:04
我爱发改委,以后,但凡让我看见喷发改委的人,我就怼他!
寇可往,我亦可往!凭什么我们缺什么它拉升什么?就不能咱控制啥,逼空啥?!搞死美元
2026-01-28 12:04
寇可往,我亦可往!凭什么我们缺什么它拉升什么?就不能咱控制啥,逼空啥?!搞死美元
电解铝,发改委产能刚性限制。这一条顶一万条。
2026-01-28 11:04
电解铝,发改委产能刚性限制。这一条顶一万条。
骂一骂,还是有用的。20260127投资日记 国家队消停了,有色金属昨天爆量了。
2026-01-27 17:03
骂一骂,还是有用的。20260127投资日记 国家队消停了,有色金属昨天爆量了。
挤破头考公考编,为啥?稳定!挤破头打板追题材股,为啥?可能妖!魔幻现实。股票 东
2026-01-27 13:02
挤破头考公考编,为啥?稳定!挤破头打板追题材股,为啥?可能妖!魔幻现实。股票 东
一切的风险,都是估值风险。一切的恐慌,都是买的太贵,看的太短。下图是现货价格,一
2026-01-27 13:03
一切的风险,都是估值风险。一切的恐慌,都是买的太贵,看的太短。下图是现货价格,一
郝建同学是要上春晚吗?!
2026-01-27 11:02
郝建同学是要上春晚吗?!
韭菜协会会长都看不下去了淳中科技 sh603516[股票]蹭英伟达 NVDA[股
2026-01-27 00:03
韭菜协会会长都看不下去了淳中科技 sh603516[股票]蹭英伟达 NVDA[股
突然想起来,还真有点白银 现货。缺啥不能缺银子。涨吧,涨成传家宝最好。
2026-01-26 21:04
突然想起来,还真有点白银 现货。缺啥不能缺银子。涨吧,涨成传家宝最好。
第一页
下一页
作者信息
留得青聊商业
感谢大家的关注
分类: 财经
热门分类
游戏下载
推荐
热榜
军事
NBA
体育
社会
明星八卦
娱乐
财经
科技
汽车
历史
国际
游戏
动漫
公益
搞笑
商业
互联网
数码
国际足球
房产
家居
时尚
科学探索
职场
育儿
股票
教育
影视
情感
热点
中国军情
武器
中国南海
中国足球
亚洲杯
科比
综合体育
CBA
投资
楼市
大咖秀
外汇
创业
风口
SUV
豪车
概念车
优惠
新能源
美国
欧洲
朝日韩
俄罗斯
孕期
街拍
恋爱攻略
婚姻
正能量