游戏百科
太浦文职的文章
上海2025年上半年直招军官体检工作公告
2025-04-28 15:02
上海2025年上半年直招军官体检工作公告
25海军技能岗今日报名,报名流程全解析来了
2025-04-26 15:02
25海军技能岗今日报名,报名流程全解析来了
直招军官预选对象准备材料清单
2025-04-26 01:37
直招军官预选对象准备材料清单
2025海军技能岗考试大纲
2025-04-24 16:22
2025海军技能岗考试大纲
2025年海军招考专业技能类文职人员公告发布
2025-04-23 16:47
2025年海军招考专业技能类文职人员公告发布
直招军官面试到底考什么?
2025-04-22 15:57
直招军官面试到底考什么?
3894个岗位!25军队文职第二批免笔试公告
2025-04-22 15:02
3894个岗位!25军队文职第二批免笔试公告
文职人员体测新规,来看看要达到哪些标准
2025-04-19 16:34
文职人员体测新规,来看看要达到哪些标准
直招军官政治考核政策解读
2025-04-18 17:50
直招军官政治考核政策解读
2025河南事业单位联考全面解读
2025-04-17 15:52
2025河南事业单位联考全面解读
直招军官面试基本流程及考场规则
2025-04-16 21:41
直招军官面试基本流程及考场规则
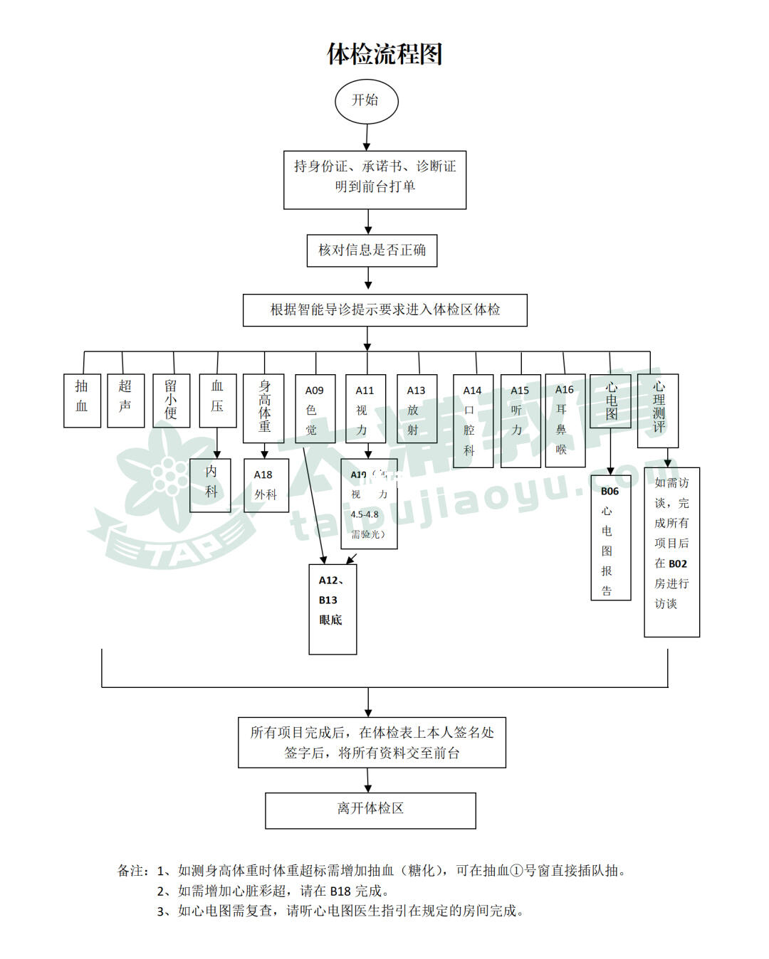
直招军官体检流程图
2025-04-15 20:20
直招军官体检流程图
26文职报班,不要再稀里糊涂就报了!
2025-04-11 15:38
26文职报班,不要再稀里糊涂就报了!
直招军官体检注意事项
2025-04-09 15:38
直招军官体检注意事项
新共同条令实施的十大变化
2025-04-05 15:01
新共同条令实施的十大变化
直招军官体检这些指标一定要知道!
2025-04-04 16:44
直招军官体检这些指标一定要知道!
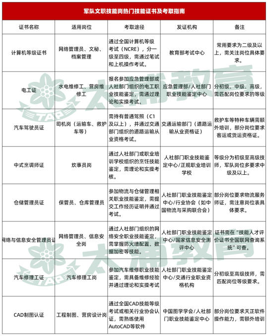
军队文职技能岗热门技能证书及考取指南
2025-04-03 15:05
军队文职技能岗热门技能证书及考取指南
军队文职/直招军官政审高频答疑50问
2025-04-02 16:50
军队文职/直招军官政审高频答疑50问
今日截止报名,后续这些事项要注意
2025-03-31 15:01
今日截止报名,后续这些事项要注意
直招军官如何授衔定级以及有何福利待遇
2025-03-27 15:04
直招军官如何授衔定级以及有何福利待遇
第一页
下一页
作者信息
太浦文职
感谢大家的关注
分类: 教育
热门分类
游戏下载
推荐
热榜
军事
NBA
体育
社会
明星八卦
娱乐
财经
科技
汽车
历史
国际
游戏
动漫
公益
搞笑
商业
互联网
数码
国际足球
房产
家居
时尚
科学探索
职场
育儿
股票
教育
影视
情感
热点
中国军情
武器
中国南海
中国足球
亚洲杯
科比
综合体育
CBA
投资
楼市
大咖秀
外汇
创业
风口
SUV
豪车
概念车
优惠
新能源
美国
欧洲
朝日韩
俄罗斯
孕期
街拍
恋爱攻略
婚姻
正能量