游戏百科

财报显示,2025年通用汽车实现营收 1850亿美元,同比下滑1.3%。净利润为

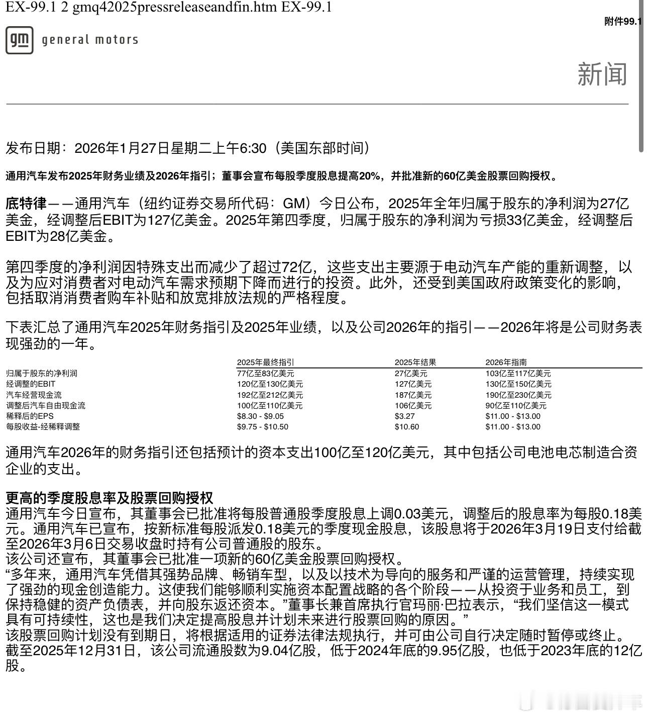
财报显示,2025年通用汽车实现营收 1850亿美元,同比下滑1.3%。净利润为 27亿美元,较2024年的60亿美元大幅收缩,主要受第四季度 72.6亿美元 的非经常性支出影响,含中国业务减值及电动车资产减记;剔除特殊项目后,调整后息税前利润为 127亿美元,位于此前指引区间上限;调整后汽车业务自由现金流为 106亿美元。在北美市场,通用汽车连续四年保持销量第一,全尺寸皮卡和全尺寸SUV仍是利润支柱。雪佛兰Silverado与GMC Sierra合计销量连续第六年位居皮卡市场首位。尽管面临宏观经济挑战,其整体零售库存保持在50至60天的健康水平,平均成交价保持稳定。2025年,通用汽车完成了 60亿美元 的股票回购,以维持股东回报。通用在华业务2025年实现了结构性调整,年度盈利状况有所改善,已连续五个季度录得盈利。全年合资企业及自营品牌交付量近 190万辆,同比增长2.3%。通用通过产能优化和成本削减,缓解此前在华的市场份额流失压力,市场份额同比回升0.3个百分点。新能源汽车在华销量占比显著提升,2025年交付近 100万辆,占公司在华总销量的50%以上。在美国市场,通用电动车销量位居第二,但公司已调整战略,从单纯追求销量转向追求电动车业务的利润率。技术层面,由其在华合资公司与Momenta合作研发的智能驾驶系统已投入商用,计划至2026年通用在华市场推出的所有新车型均配备新能源动力总成。通用汽车新能源汽车