游戏百科

财务造假!300391,强制退市!

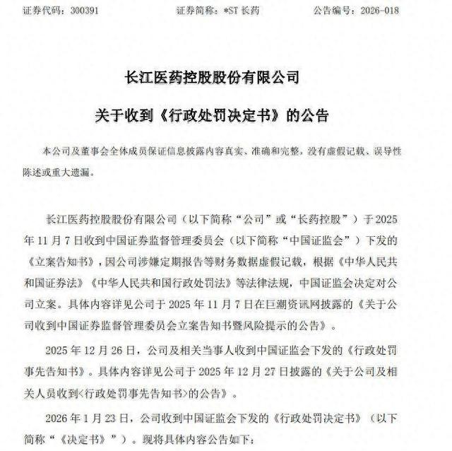
1月23日,证监会对*ST长药(300391)下发《行政处罚决定书》,认定其在2021年至2023年间连续三年通过虚增收入与利润进行财务造假,触及重大违法强制退市情形,深交所同步对公司下发终止上市《事先告知书》,启动退市程序。公司股票自2026年1月26日(星期一)开市起停牌。

经查明,*ST长药存在以下违法事实:

2020年11月,*ST长药通过支付现金方式收购湖北长江星医药股份有限公司(简称“长江星”)52.75%的股权。同年12月,长江星纳入*ST长药财务报表合并范围。长江星原实际控制人罗某等对长江星2020年至2022年净利润等指标进行了业绩承诺。上述收购完成后,罗某继续担任长江星董事长、总经理,全面负责长江星的经营管理工作。

2021年至2023年,长江星子公司湖北长江源制药有限公司、湖北新峰制药有限公司制作虚假的入库单、出库单等,在没有发生真实销售业务的情况下确认收入,导致*ST长药2021年至2023年年度报告分别虚增营业收入21532.38万元、28373.66万元、23363.46万元,占当期对外披露营业收入的9.12%、17.57%、19.51%;虚增利润总额5640.14万元、6337.52万元、4370.50万元,占当期对外披露利润总额绝对值的35.62%、88.23%、6.42%。同时,由于2022年对长江伟创中药城交易中心工程项目未合理确认损失,导致*ST长药2022年年度报告虚增利润总额455.24万元,占当期对外披露利润总额的6.34%。综上,*ST长药2021年至2023年年度报告存在虚假记载。

《事先告知书》显示,公司2021年至2023年年度报告信息披露存在虚假记载,触及《创业板股票上市规则(2025年修订)》规定的股票终止上市情形。公司有权在规定期限内申请听证或提出书面陈述和申辩。若未在规定期限内提出听证申请,深交所上市委员会将在规定期限后审议是否终止上市。

截至1月23日,*ST长药连续4个交易日涨停,累计涨幅达109.09%,最新股价报0.92元/股,总市值为3.22亿元。

经济日报近日发文指出,当前,资本市场财务造假打击力度不断加大,多部门共同扛起打击和防范财务造假的责任,织密资本市场财务造假综合惩防网。近日召开的资本市场财务造假综合惩防体系跨部门工作推进座谈会,向市场释放出监管部门“长牙带刺”、合力攻坚,坚决铲除造假毒瘤的强烈信号。

南开大学金融发展研究院院长田利辉表示,从监管逻辑看,此次会议实现了三大跨越:一是监管主体从证监会“单打独斗”转向12个部委“协同作战”,形成监管合力;二是惩防体系从“事后处罚”升级为“事前预防、事中监管、事后惩处”的全链条治理;三是责任追究从“上市公司主体”扩展到“大股东、实控人、中介机构、第三方配合者”的全维度追责,将从根本上改变资本市场“违法成本低、维权成本高”的困局,尤其是特别代表人诉讼的推进,标志着投资者保护从“被动补偿”转向“主动维权”。

资本市场的高质量发展,离不开高质量上市公司,更离不开真实透明的信息环境。综合惩防体系的意义,在于让造假必被严惩、帮凶难逃其责、退市不能了事、投资者有路可赔成为稳定预期。规则越清晰,违法成本越高,诚信回报越确定,市场的活力与韧性就越强。

评论列表

kingcody
kingcody 1
2026-01-24 22:47
4天翻倍了,怎么解释
黄坚
黄坚
2026-01-24 22:47
[赞][赞][赞]