游戏百科
测一测 | 肠易激综合征有多严重?
2026-01-11 00:37:04
尔蓝记笔记
健康
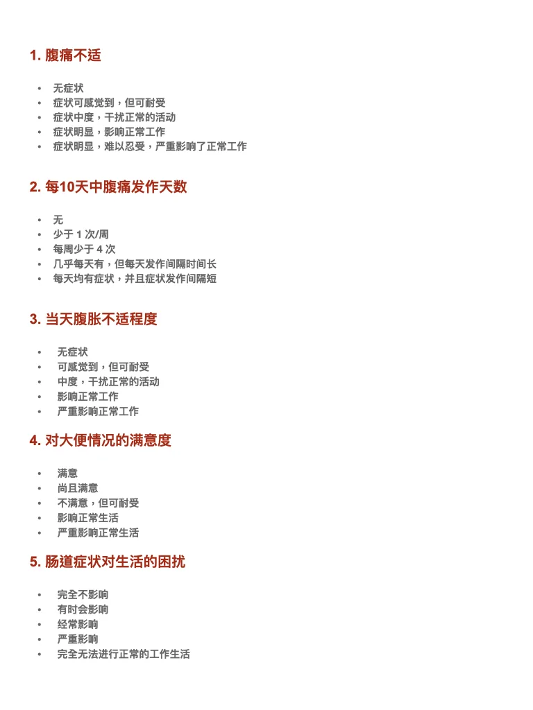
IBS-SSS用于评估IBS患者腹部症状的严重程度。该量表评估的症状多,已经得到广泛验证,具有较高的信效度及敏感度。 包括疼痛、腹胀、肠道功能障碍和整体生活质量四个方面 总分为500分 轻度:75-175 中度:175-300 重度:>300 通过一段时间治疗,分数降低50分以上,被视为临床显著改善。 参考文献: doi:10.1046/j.1365-2036.1997.142318000.xIF: 7.6 Q1
猜你喜欢
他汀药服用误区多,医生列出7个关键提醒隔天吃他汀是“养生”还是“害命”?医
2026-01-06
张广奇
标签:
医生
养生
阿奇霉素
胆固醇
医生告诫:早期心梗不是胸闷,而是频繁出现这5个症状,一定警惕很多人一提到心梗
2025-12-29
疾冰预防说
标签:
心肌梗塞
医生
心脏
猝死倒计时!医学生含泪警告:糖尿病5大夺命信号,腿疼脚疼已算轻症
2026-01-10
实事科普
标签:
糖尿病
医学生
胰岛素抵抗
胰岛素
老年人健康
老年病
去年时我跟一个同事到北京出差,刚住上酒店准备好好休息一下,同事突然感觉双脚疼痛,
2026-01-06
聪慧的探生活
标签:
血栓
医生
救护车
18岁的姑娘小敏,被鼻塞流脓的毛病折磨了十多年,一直以为是顽固的鼻窦炎。这些年只
2026-01-10
慧慧夜话事儿
标签:
鼻窦炎
医生
ct检查
同事老婆,脑瘤,走了。才49岁。最让我憋屈的是,她不是没机会。4月份查出来
2026-01-03
在海上迎接旭日东升
标签:
脑肿瘤
中药
中医
血管年轻了,血栓远离了!一个比走路简单的小动作,赶紧学起来!比走路还简单,却
2026-01-12
平安和喜乐
标签:
血栓
心脑血管疾病
心脏
老年病
老年人健康
“悲剧还是发生了!”近日,广东广州,一男子长期反酸烧心,一直按普通胃病吃药缓解,
2026-01-11
怪兽瞎蹦跶了
标签:
胃病
广东省
咳嗽
医生
热门分类
游戏下载
推荐
热榜
军事
NBA
体育
社会
明星八卦
娱乐
财经
科技
汽车
历史
国际
游戏
动漫
公益
搞笑
商业
互联网
数码
国际足球
房产
家居
时尚
科学探索
职场
育儿
股票
教育
影视
情感
热点
中国军情
武器
中国南海
中国足球
亚洲杯
科比
综合体育
CBA
投资
楼市
大咖秀
外汇
创业
风口
SUV
豪车
概念车
优惠
新能源
美国
欧洲
朝日韩
俄罗斯
孕期
街拍
恋爱攻略
婚姻
正能量