转自:湛江发布
1月8日
广东省工业和信息化厅发布
2025年(第二批)和2026年的
广东省制造业当家重点任务保障
专项普惠性制造业投资奖励资金项目计划
两份资金计划共下达13.6522亿元
湛江计划分配4332万元

资金要素将流向何处?
答案是:湛江制造!

据悉,省财政按其申报期内新增实际固定资产投资额不超过2%的比例核算奖励资金额度,对地级以上市政府予以事后奖励,地级以上市政府围绕降低用地或生产运营成本、科研投入、产业园发展、配套建设、公共服务平台、设备奖励、贷款贴息、人才奖励、用工或职业技能培训、“工改工”等使用范围,将奖励资金统筹用于支持制造业项目引进建设。
让我们一起来看看两份资金计划
分别都有哪些要求
又该如何落地?
01
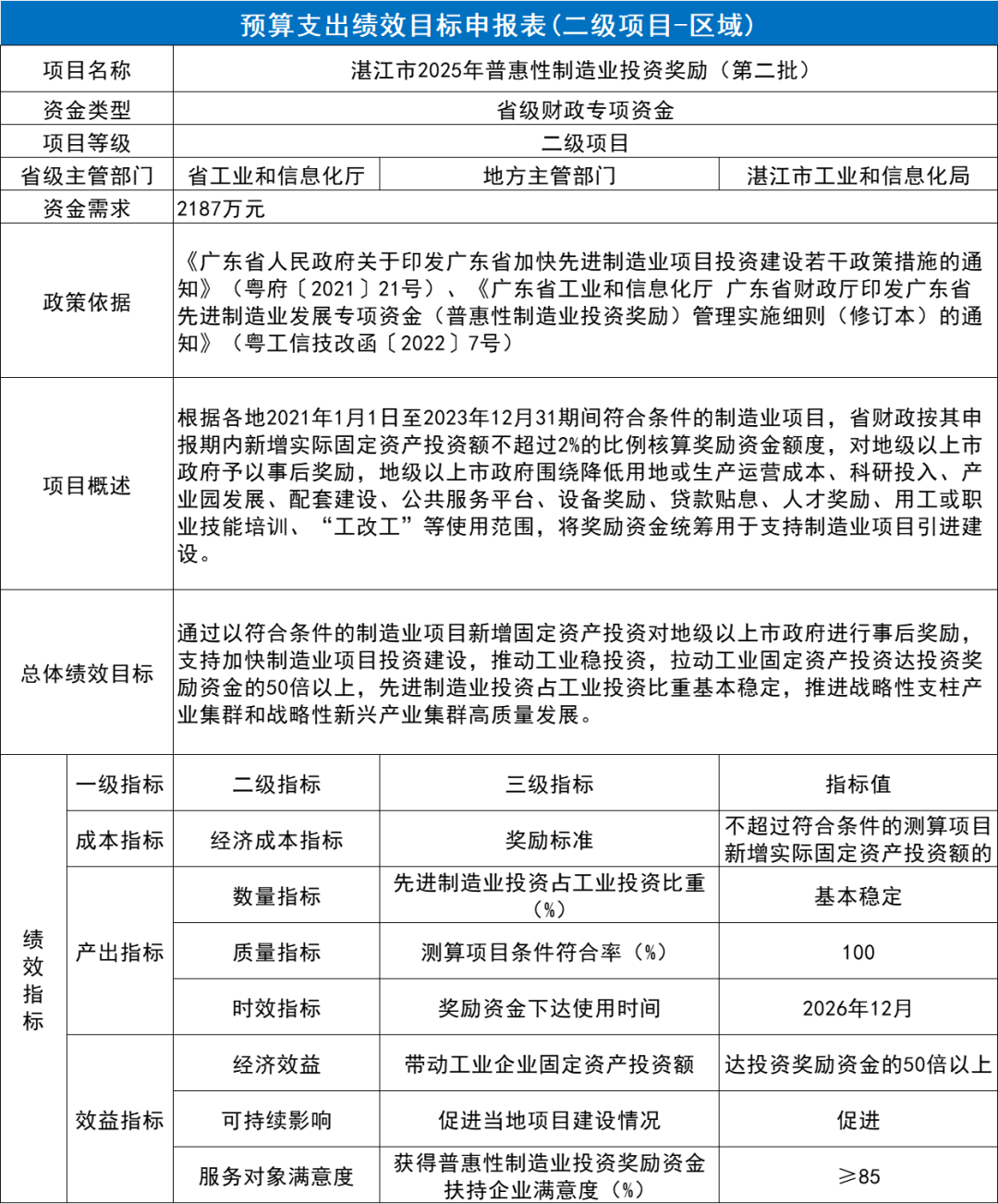
《2025年广东省制造业当家重点任务保障专项普惠性制造业投资奖励资金(第二批)项目计划》
该计划对全省17个地市共下达69845万元
用于支持制造业当家重点项目落地
湛江获得分配2187万元
绩效目标表如下👇👇👇


承接产业转移主平台雷州片区。
02
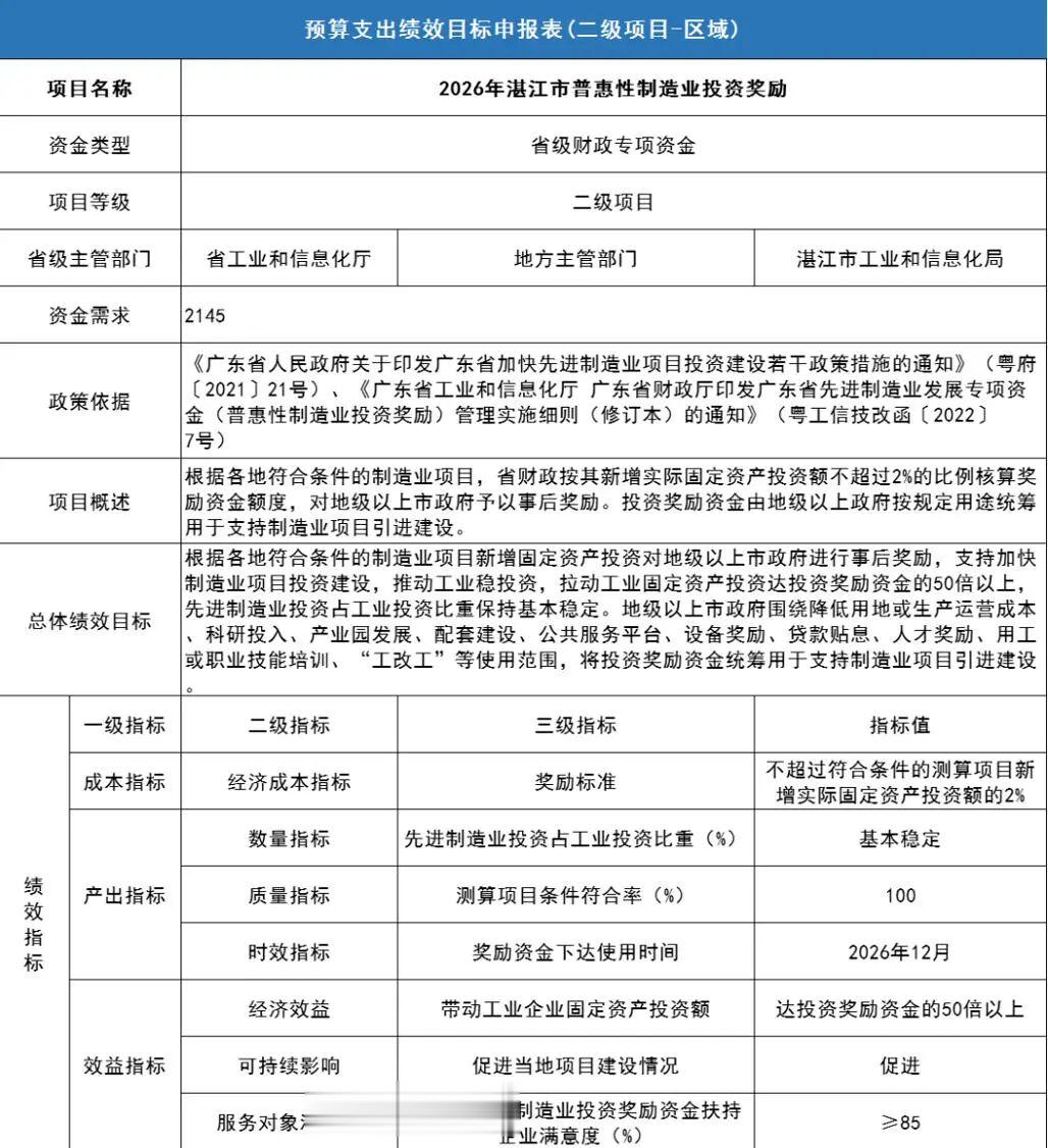
《2025年广东省制造业当家重点任务保障专项普惠性制造业投资奖励资金(第二批)项目计划》
该计划对全省15个地市共下达66677万元
用于支持制造业当家重点项目落地
湛江获得分配2145万元
绩效目标表如下👇👇👇

资金计划任务清单
项目计划对两份资金计划
给予了明确的任务清单
均要求在当年度完成以下目标
1、带动工业固定资产投资额达
投资奖励资金的50倍以上
2、测算项目应具备的条件满足率达100%
3、先进制造业投资占工业投资比重基本稳定
备注
1、根据不同行业、不同领域的需求和特点,参考上述内容制定外,也可增加个化的内容。
2、“实施方式”用以反映任务分派名要求接受任务名实施时使用何种方式方法的要求;“实施准”为任务分派者对实施任务内容提出的标准化,以作为接受任务者执行的要求。
3.任务内容尽可能量化、可用于操作执行、能用来检验效果。
4.如“投入方向/用途”太多,可以按一个用途一个表格填列。格式可参考省级财政专项资金使用总体计划表。
湛江发布编辑部