游戏百科
申论范文:展现青春激昂的风采(文字版)
2025-12-24 00:22:52
公考隔壁班王哥
教育
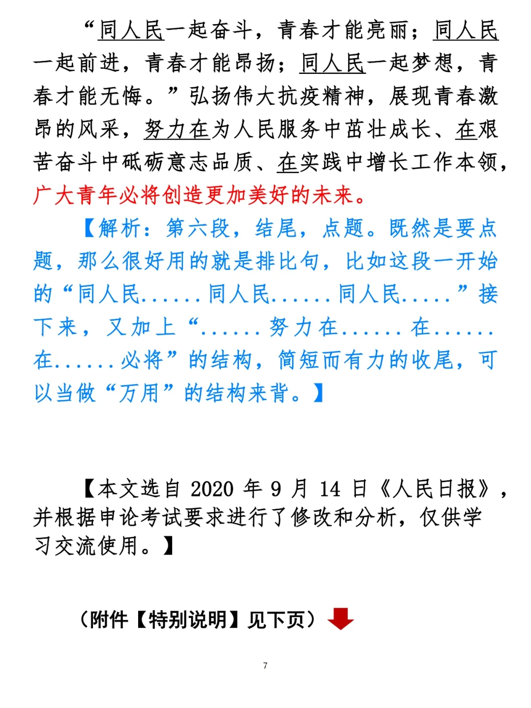
“少年负壮气,奋烈自有时。”李白的这首诗,展现了我们的民族之魂,也体现了青年的担当。我们不论是学习备考,还是以后参加工作,身体可以劳累,但志气不可懈怠。 今天,我们就来学一篇“青春”“志气”相关主题的申论范文,给自己打气,继续加油!
热门分类
游戏下载
推荐
热榜
军事
NBA
体育
社会
明星八卦
娱乐
财经
科技
汽车
历史
国际
游戏
动漫
公益
搞笑
商业
互联网
数码
国际足球
房产
家居
时尚
科学探索
职场
育儿
股票
教育
影视
情感
热点
中国军情
武器
中国南海
中国足球
亚洲杯
科比
综合体育
CBA
投资
楼市
大咖秀
外汇
创业
风口
SUV
豪车
概念车
优惠
新能源
美国
欧洲
朝日韩
俄罗斯
孕期
街拍
恋爱攻略
婚姻
正能量