作为一个东北人,每当看到网上有人调侃“在东北,万物皆可糖葫芦”,我就觉得我们东北人特别可爱。如果有一种方法(吃法),可以适用于很多情况(食物),那这种方法一定是够聪明,毕竟现代人这么忙,节约时间、提高效率是王道。在申论写作中,也有一些“万事皆可”,比如“生根发芽”!
让爱国思想/英雄主义/法治思想/传统文化/基层自治……“生根发芽”,今天我们就一起学习这篇文章,看看如何让万物“生根发芽”。
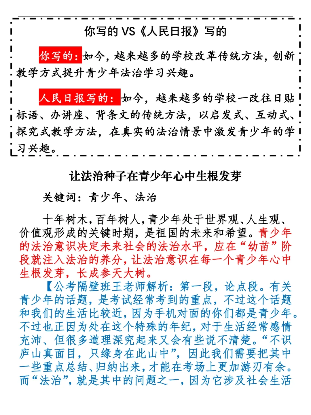
⭐️ ⭐️ ⭐️ ⭐️ ⭐️
这里是公考隔壁班王老师独创的“每天半小时・申论80分”抄写团,欢迎加入我们!








