游戏百科
断网≠断联,Mate 80畅连无网通信太好使了
2025-12-20 15:03:11
玩机宝典吧
科技
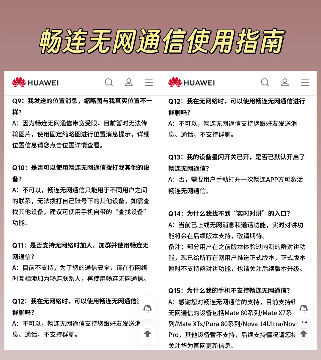
有时候在停车场,或者去郊区玩,手机经常没网。 这时候拿出咱的Mate 80,用畅连的“无网通信”功能,不用信号也能和附近另一台华为设备联系[赞R] 发消息、语音通话都可以,我之前试过,隔着一两公里打电话也听得清楚。 不神化,但出门在外,多一种联系的方式总是更安心~大家也去体验下吧[萌萌哒R]
猜你喜欢
iPhone最浪漫的5个设置只要愿意折腾,系统封闭的iPhone也能玩出花样啊,
2026-01-02
西瓜说科技
标签:
iPhone
中国联通
中国电信
厉害了,华为这么耐用吗?有网友从Mate20换到Mate80[笑着哭]算一算用了多
2026-01-01
小萱聊科技
标签:
华为
历代华为Mate系列的销量,Mate40系列真的封神了!最经典的是Mate30
2025-12-21
杰华评科技
标签:
华为
手机行业
要被华为店里的备忘录笑死了
2026-01-11
00后外卖兄得
标签:
华为
近日一款app火遍了全网🔥🔥🔥大名就叫“死了么”,它的功能极其简单
2026-01-10
温柔原野
标签:
扫描全能王
软件
苹果
很多人或许会抨击这个排名华为mate80Promax是酷安排名里的top1
2026-01-11
翊羽时分
标签:
mate80
华为
高端手机
看到华为、荣耀的销量估计某些人真的急了谁能想到,华为Mate80发布之后势
2026-01-05
安荷说科技
标签:
荣耀
华为
热门分类
游戏下载
推荐
热榜
军事
NBA
体育
社会
明星八卦
娱乐
财经
科技
汽车
历史
国际
游戏
动漫
公益
搞笑
商业
互联网
数码
国际足球
房产
家居
时尚
科学探索
职场
育儿
股票
教育
影视
情感
热点
中国军情
武器
中国南海
中国足球
亚洲杯
科比
综合体育
CBA
投资
楼市
大咖秀
外汇
创业
风口
SUV
豪车
概念车
优惠
新能源
美国
欧洲
朝日韩
俄罗斯
孕期
街拍
恋爱攻略
婚姻
正能量