既是申论题又是面试题!
今日打卡作业:
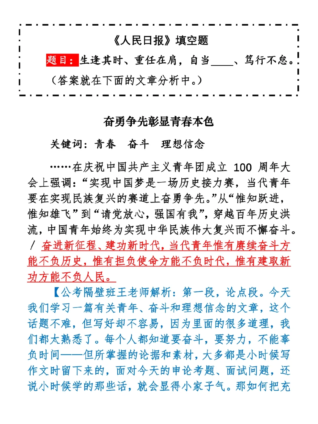
1.完成填空题
2.抄写全文红字内容
3.在留言区打卡
⭐️ ⭐️ ⭐️ ⭐️ ⭐️ ⭐️
如何抄写:每天的抄写文章以图片形式发在“公考隔壁班王老师”账号,红色字是重点句和结构句,黑色字是正文,蓝色字是解析,大家抄写时不必抄蓝色字。建议先通读全文(包括蓝色解析部分),做到心中有数再开始抄写,效果会更好。
关于文章:抄写文章来源于人民日报,但每篇文章我都根据申论考试要求进行了修改,主要集中在四个方面:一是重写或修改开头、结尾;二是统一段首句句式结构;三是调整段落字数,使文章结构更均衡;四是简化复杂长难句,使之更具可模仿性。每篇文章修改幅度不同,无论修改多少,都是基于申论考试要求,毫无对人民日报文章品评之意。(此处致敬人民日报)
关于解析:我会在文章每段后面加一段蓝色字的解析,是我自己在抄写时的感悟,篇幅时间有限,不能面面俱到,但求重点突出。如果你有其他感悟,也希望能在评论里分享,我们相互学习、共同进步。
⭐️ ⭐️ ⭐️ ⭐️ ⭐️ ⭐️
这里是公考隔壁班王老师独创的“每天半小时 申论80分”抄写团,欢迎加入我们!







