游戏百科
申论押题|我不想当网红!
2025-12-02 00:12:30
公考隔壁班王哥
教育
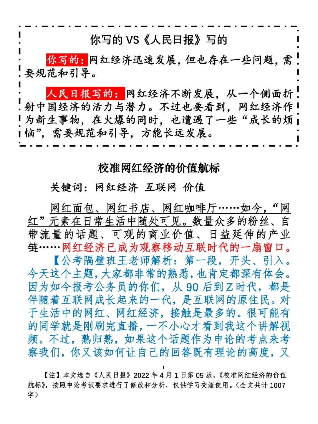
自从我全网关注超过50万之后,慢慢地开始有人认为我是个网红了。 对此,我表示反对。 我只想做个老师,50万于我而言不是粉丝,而是学生或读者。 ⭐️ ⭐️ ⭐️ ⭐️ ⭐️ ⭐️ 这里是公考隔壁班王老师独创的“每天半小时・申论80分”抄写团,欢迎加入我们!
热门分类
游戏下载
推荐
热榜
军事
NBA
体育
社会
明星八卦
娱乐
财经
科技
汽车
历史
国际
游戏
动漫
公益
搞笑
商业
互联网
数码
国际足球
房产
家居
时尚
科学探索
职场
育儿
股票
教育
影视
情感
热点
中国军情
武器
中国南海
中国足球
亚洲杯
科比
综合体育
CBA
投资
楼市
大咖秀
外汇
创业
风口
SUV
豪车
概念车
优惠
新能源
美国
欧洲
朝日韩
俄罗斯
孕期
街拍
恋爱攻略
婚姻
正能量