


我们来看看拍卖楼宇执行法院披露技术资料及特别提示:
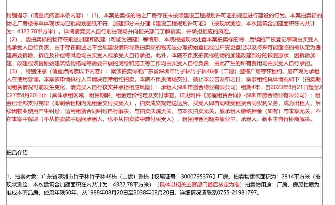
本案拍卖标的物之厂房存在未按照建设工程规划许可证的规定进行建设的行为。本案拍卖标的物之厂房楼栋单体现状与已批规划图纸不符,加建部分未办理《建设工程规划许可证》(按现状测绘,本次建筑含加建面积在内共计为:4322.78平方米)。详情请竞买人自行前往现场并向相关部门了解核实,并承担相应的风险。
因拍卖标的物存在前述加建和改建(可能为违建)等情形,本院根据现状处置本案拍卖标的物,后续的产权登记事项由买受人或承受人自行负责,由于存在前述之不合规建设情形导致拍卖标的物无法办理初始登记或过户变更登记以及将来可能面临的被认定为违建需要拆除、拆迁及补偿等风险均由买受人或承受人自行承担。此外,本院不负责拍卖标的物的加建改建部分的恢复原状,因拆除加建、改建或恢复原始建筑结构格局等需要开展的测绘和施工等工作均由买受人自行负责,由此产生的所有费用均由买受人自行承担。
特别注意(请重点阅读以下内容):案涉拍卖标的广东省深圳市竹子林竹子林46栋(二建)整栋厂房存在租约,房产现为承租人在使用管理。本案依申请执行人申请决定带租约拍卖,本院不负责清场交付,截止本公告发布之日,案涉租约具体情况如下(拍卖期间租赁情况可能发生变化,请竞买人自行核实并承担相应风险):承租人深圳市盛合物业有限公司;租期4年,自2023年8月21日起至2027年8月20日止(具体承租区域、租赁期限、租金定价约定及支付事宜,详见附件《房屋租赁合同》-深圳市盛合物业有限公司);租金已全部支付完毕(即剩余租期内无租金交付买受人)。拍卖成交裁定送达后,买受人即自动继受租赁合同权利义务,成为出租人,后续因物业使用产生纠纷,适用租赁合同纠纷自行解决,与拍卖法院无关、与本次拍卖无关。原承租人缴纳押金(如有)与本案无关,不在本案中解决(不从拍卖款中退回承租人,也不从拍卖款中转付买受人),租赁押金问题由原业主、承租人、新业主自行协商解决。






我们来详细看看执行法院披露租赁合同相关条款以及技术资料:
该协议签订的出租面积为3940.85平方米,租赁期限为36个月即2023年8月23日到2026年8月21日,租赁期间租金合计12768354元,该笔租金一次性乙方支付给乙方。由于甲方交付及其他原因导致延期实际租约到期时间双方约定到2027年8月21日。按照租期36个月核算实际租赁面积3940.85平方米,折合单价90元每平方米每月。




我们现场查勘看看楼宇目前现场租赁经营情况和占用情况:




初次走进竹子林,你会发现这里并不如其名字一般。竹子林背靠安托山,南眺深圳湾,独揽204公顷红树林美景,坐拥其它地区难得的自然环境与绿化条件。可惜这里偏偏没多少竹子,更别说大片的竹林了。
竹子林原名「黄牛拢」,是深圳第一代“拓荒牛”基建工程兵们的驻扎地。1981年,首批基建工程兵南下深圳,参与经济特区的开发建设,将营房建于此地。黄牛拢地势荒凉,本是无人居住的荒野之地,这里的兵营由竹竿和竹篙搭建而起,工程兵们住的都是竹棚子因此而得名竹子林。





竹子林整个片区与基建工程兵关联密切。1979年,5个连一千多基建工程兵从辽宁鞍山到深圳支援建设,1982年,5个团约两万基建工程兵到深圳参与特区建设,建造了一一系列办公楼、工业厂区、宿舍住宅,累计竣工工程超过5000个。从1983年开始,工程兵陆续从部队建制转业改编为建筑工程公司,如深圳市二建、三建、五建、天健、越众、金众等企业。竹子林片区多个项目都为这些工程兵改制企业建设。片区的初中为福田外国语竹林校区,以前的竹林中学,2014年加入红岭教育集团,2017年改为福田区教科院附属中学,2022年和竹林小学一同加入福田外国语学校,学区价值一般。片区商业配套一般,缺少大型商业。绿化环境很好,毗邻园博园。目前这些房子大多都是当年给基建兵的公寓,如今老兵们买房搬迁后,这里也成了附近热门的租房胜地之一。农林路、二建三建、竹林中学......竹子林里承载的回忆很多,只要提起这些,就知道你是竹子林人了。





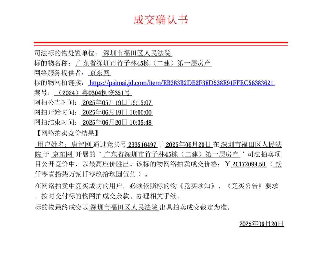
我们来看看福田区人民法院2025年6月20日隔壁45栋【一拍】广东省深圳市竹子林45栋(二建)第一层房产也是债务人名下资产同样抵押在浦发银行深圳分行拍卖成交情况:
当时该楼一层拍卖成交价格是20172099.5元,房产证载面积为626.18平方米,折合单价32214元一平方米。





通过查看拍卖资料以及现场查勘走访,该栋楼宇所处片区属于福田优质核心地段,出现挂网法拍情况实属少见。无论是作为中小微企业自购用于发展总部,展示实力及形象,又或是投资物业作为中长期回报率都是妥妥优质资产。
当时法院拍卖资产,特别是工业厂房式楼宇有其独特的历史属性和发展脉络,特别是本栋楼宇提到的比较敏感又不得不面对的一个历史难题违建问题。由于历史原因现场形成的几次改造及改建没有经过相关主管部门核建,本次拍卖过程及房产过户过程就可能遇见下面三种情况:
1、房产主管部门测绘核实楼宇房产现场违法建设情况,司法拍卖房产交易过户过程中要求新买受人拆除所有违法建筑后才允许交易过户膳证;
2、房产主管部门现场核实属于历史违法建设部分拆除后允许司法拍卖房产新买受人膳证;
3、房产主管部门无视其违法建筑历史原因,允许其司法拍卖房产交易过户膳证。
欢迎评论区留言,欢迎关注朱先生说法拍房。