
你是否曾无数次向往新疆,却又被高昂的旅行成本和复杂的行程规划劝退?你是否渴望站在雪山脚下,凝视那一池被誉为“王母瑶池”的碧水。机会来了,即日起至2026年3月31日,凭乌尉高速路口缴费凭证,免5A级景区天山天池门票!

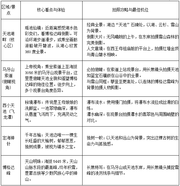
一、天山天池必打卡景点全解析
成功免票入园后,搭乘区间车盘山而上,约30分钟后,那片魂牵梦萦的圣湖便豁然眼前。天池景区远不止一个湖,它是一个立体的生态与文化博物馆。

为了方便一目了然地规划行程,特整理了核心景点的精华信息:


二、行程路线规划:一日如何尽览精华?

A. 经典全景一日游(推荐首选)
上午:游客中心凭高速凭证换票→ 乘坐区间车,途中欣赏西小天池→ 抵达天池主湖,在湖畔拍照漫步 → 参观西王母祖庙。
中午:在景区餐饮区或自带干粮解决午餐。
下午:乘坐马牙山索道上山,花2-3小时在观景台俯瞰、徒步、拍照 → 返回山下,可自费体验画舫游船→ 乘区间车返回,结束行程。
特点:覆盖海陆空(步行、游船、索道)全视角,体验最丰富,但对体力有一定要求。

B. 轻松环湖休闲一日游
安排:游客中心换票→ 乘区间车直达天池湖畔 → 沿环湖步道轻松漫步(走精华段即可) → 参观祖庙、定海神针 → 在湖边茶馆静坐观景 → 乘区间车返回。
特点:节奏舒缓,适合家庭、老人或追求宁静的游客,聚焦湖光山色本身。

C. 冬季限定·冰雪风情一日游(冬季部分项目可能调整,出行前请确认)
安排:欣赏雪覆天池、冰封湖面的壮丽景象→ 体验滑雪、滑冰、雪圈等冰雪项目(另付费) → 感受与旺季截然不同的静谧与纯粹。
特点:人少景异,是摄影和玩雪的绝佳季节。

三、舌尖上的天山:不可错过的民族风味
游玩之余,用地道美食慰藉旅途劳顿。景区内的餐饮选择有限且价格较高,强烈推荐下山后,前往阜康市区或乌鲁木齐大快朵颐。
1. 必吃硬菜:大盘鸡 & 烤全羊
大盘鸡:新疆名片,鸡肉爽滑、土豆软糯,最后拌入皮带面,吸饱汤汁,香辣过瘾。
烤全羊:隆重场合的必备,外皮酥脆金黄,肉质鲜嫩多汁,体现草原民族的豪迈。
2. 特色主食与小吃
手抓饭:胡萝卜、羊肉与米饭的完美结合,油润喷香。
烤包子:酥皮包裹着羊肉和洋葱馅,刚出炉时咬一口,汤汁四溢。
过油肉拌面:经典家常拌面,面条筋道,过油肉香而不腻。
酸奶& 卡瓦斯:天然发酵的酸奶醇厚,卡瓦斯(蜂蜜发酵饮料)清爽解腻。

四、神话与历史:不止于风景的“人间瑶池”
天山天池的魅力,一半在山水,一半在绵延千年的文化想象。

西王母神话核心:自《山海经》起,天池便被传为西王母(王母娘娘)的居所“瑶池”。周穆王西巡、西王母设宴的传说,为这里蒙上了浓厚的神话色彩。山上的西王母祖庙,便是这一信仰的物质载体。

游牧民族的圣山圣湖:现实历史中,环抱天池的博格达峰一直是草原民族(如匈奴、突厥、蒙古)崇拜的圣地。它不仅是地理坐标,更是精神图腾。

丝绸之路的见证:天山古道是连接东西方文明的重要通道,天池区域也曾留下商旅与使者的足迹。

五、实用锦囊:冬季出行注意事项
防寒保暖是首位:冬季天池气温极低,常低于零下20℃。必须穿戴加厚羽绒服、防风裤、羊毛袜、抓绒帽、手套、围巾。防滑保暖的雪地靴至关重要。

防晒与墨镜:雪地反射紫外线极强,务必涂抹高倍防晒霜,并佩戴墨镜防止雪盲。

应对高反:主湖海拔1910米,马牙山观景台超3000米,避免剧烈运动,如有不适及时下山。
交通提示:冬季山区道路可能有冰雪,自驾务必小心。建议尽早出发,预留充足游玩时间,并留意景区最后一班区间车的返回时间。

一张高速缴费单,一次说走就走的兑现。这个冬天,让乌尉高速成为你通往天山的引路者,用这张免费的“天池门票”,去亲历神话照进现实的震撼,去完成一场与冰雪神山的纯净对话。
