游戏百科
谷蓝小的文章
继续记录没天赋的臀
2026-01-24 23:55
继续记录没天赋的臀
只注意碳水量,不注意其他细节,小心加重问题
2026-01-21 18:33
只注意碳水量,不注意其他细节,小心加重问题
去年经历了烂脸,终于好了
2026-01-19 15:01
去年经历了烂脸,终于好了
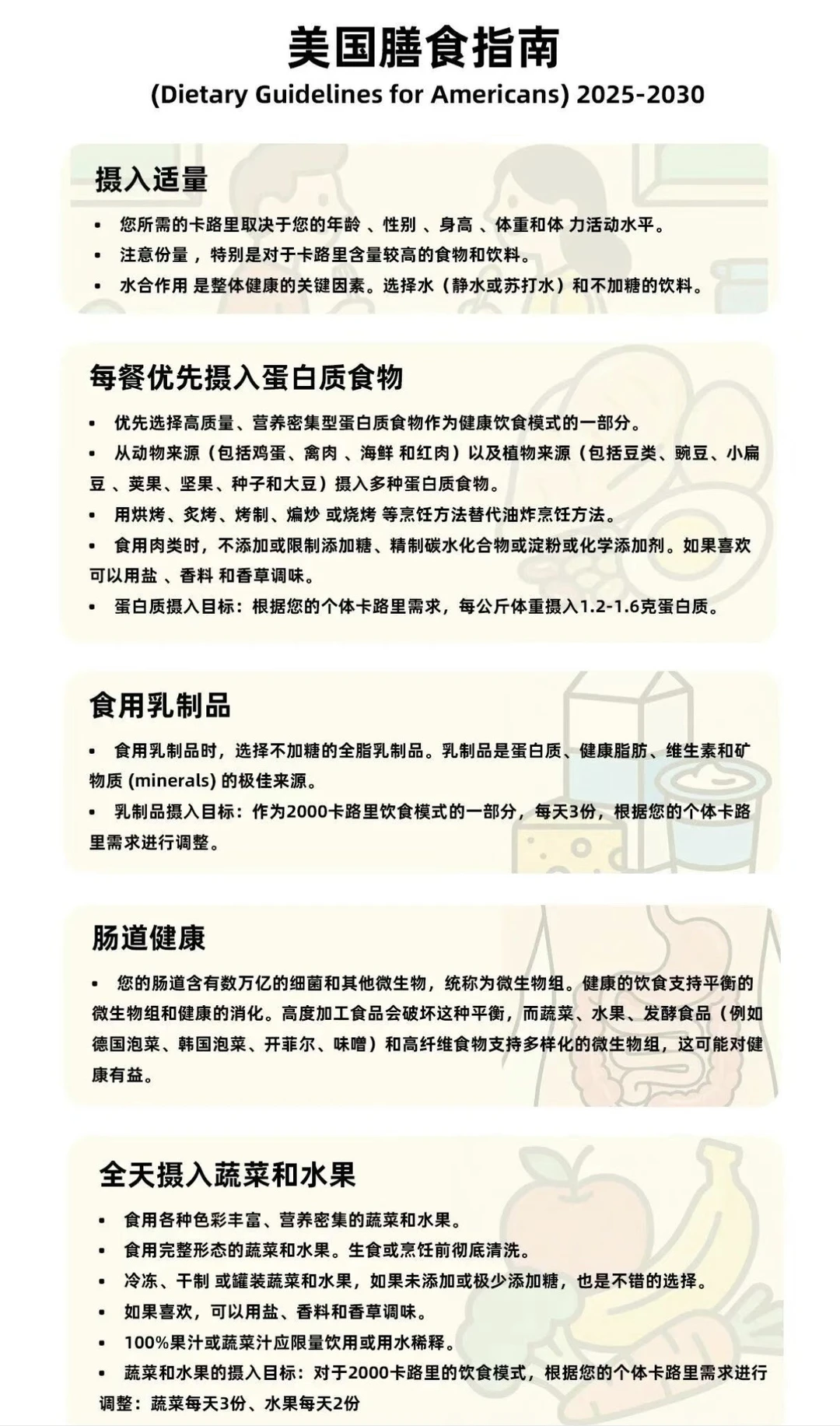
那就聊几句美国新版膳食指南吧
2026-01-18 18:02
那就聊几句美国新版膳食指南吧
人类社会是个巨大的草台班子
2026-01-16 18:03
人类社会是个巨大的草台班子
2026啦,给你们看看我元旦三天去哪儿浪啦
2026-01-07 18:06
2026啦,给你们看看我元旦三天去哪儿浪啦
展个背,朋友圈一发没有男性朋友敢找我说话
2025-12-20 15:02
展个背,朋友圈一发没有男性朋友敢找我说话
一周两练的臀果然有效果
2025-12-06 15:02
一周两练的臀果然有效果
不来的原因:野生博主当出了条件性焦虑症
2025-11-28 15:01
不来的原因:野生博主当出了条件性焦虑症
自制全麦百吉饼肉夹馍🥙
2025-10-16 15:01
自制全麦百吉饼肉夹馍🥙
糖耐量恢复正常了,会不会吃碳水就飙
2025-09-08 15:17
糖耐量恢复正常了,会不会吃碳水就飙
央视新闻:主食太少易患糖尿病,引发健康问题
2025-09-06 00:30
央视新闻:主食太少易患糖尿病,引发健康问题
我也曾经空腹胰岛素过低,c肽低于正常值
2025-10-12 14:00
我也曾经空腹胰岛素过低,c肽低于正常值
用一餐搭配举例,什么叫100g生米碳水当量
2025-09-27 04:06
用一餐搭配举例,什么叫100g生米碳水当量
“带着饥饿感入睡”对健康的不利之处
2025-09-09 13:32
“带着饥饿感入睡”对健康的不利之处
长期大量摄入豆制品对身体健康的不利影响
2025-10-03 03:41
长期大量摄入豆制品对身体健康的不利影响
曾经餐一13.3餐二11.9的宝子回到正常糖耐量
2025-09-08 15:17
曾经餐一13.3餐二11.9的宝子回到正常糖耐量
很多人计算碳水生熟重不分,净碳水当熟重
2025-09-27 04:06
很多人计算碳水生熟重不分,净碳水当熟重
膳食指南推荐运动量到底是多少!
2025-09-28 22:11
膳食指南推荐运动量到底是多少!
传统的豌豆粉丝、红薯粉到底是不是快碳
2025-10-11 03:39
传统的豌豆粉丝、红薯粉到底是不是快碳
第一页
下一页
作者信息
谷蓝小
感谢大家的关注
分类: 体育
热门分类
游戏下载
推荐
热榜
军事
NBA
体育
社会
明星八卦
娱乐
财经
科技
汽车
历史
国际
游戏
动漫
公益
搞笑
商业
互联网
数码
国际足球
房产
家居
时尚
科学探索
职场
育儿
股票
教育
影视
情感
热点
中国军情
武器
中国南海
中国足球
亚洲杯
科比
综合体育
CBA
投资
楼市
大咖秀
外汇
创业
风口
SUV
豪车
概念车
优惠
新能源
美国
欧洲
朝日韩
俄罗斯
孕期
街拍
恋爱攻略
婚姻
正能量