前天转发了某博主的文章,我也感叹“人类社会就是个巨大的草台班子”。
美国的新版膳食指南一出来,就有人画出了倒过来的食物金字塔。这个“新膳食宝塔”被支持低碳生酮饮食的博主拿去断章取义、大做文章、误导大众,于是又有反对低碳生酮饮食的博主发文口诛笔伐、情绪过激。
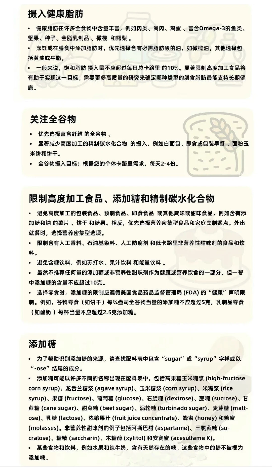
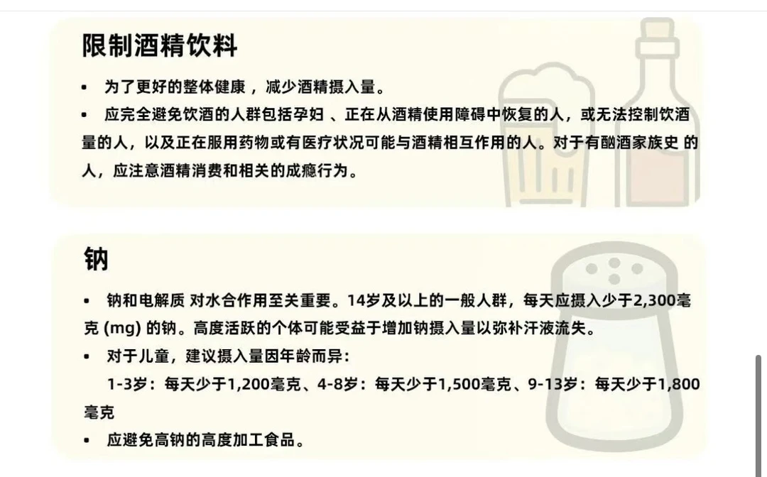
新版膳食指南贴在图片里了(特殊人群的就不展开说了)。其实单从这个指南来看,有些建议是没有问题的,比如按个人所需能量摄入食物,比如鼓励选择天然高营养密度的原型食物、摄入健康脂肪,比如严格限制糖、代糖、钠、酒精、高度加工食物、饮料,比如摄入发酵食物、高膳食纤维食物养护好肠道健康等等。这些都是与时俱进的好建议。
推荐乳制品推荐3份(根据个人热量需求调整)、蔬菜3份、水果2份、全谷物2-4份,蛋白质虽然推荐每公斤1.2-1.6g,但也说了是动植物蛋白的总和。
假设三份蔬菜的总量是500g,水果就是三百多克,全谷物就是三百多克到六百多克,加上牛奶里的碳水和豆类里的碳水,这个餐单其实没有看出是生酮餐单。对于吃超加工食品、热量过于富裕但营养不足的美国人来说,认真理解并执行这份指南确实可能会有健康收益。
我觉得它的问题就在于对脂肪不排斥和鼓励蛋白质优先上,容易出现问题。这份膳食指南没有给出具体的碳蛋脂配比,但从指南建议每餐优先摄入蛋白质来看,应该是一份高蛋白、不排斥脂肪的餐单。如果分别细算碳蛋脂的百分比的话,总和是多少,这个经不起推敲。而且容易误导人,比如会被理解为以肉类为主、少吃主食,比如肉蛋奶才是主食,比如只要是优质脂肪就可以不限量摄入等等。也正是因为此,它才会被极端饮食倡导者们断章取义,成为给人进一步洗脑的工具。
不过,对于已经通过科学实践、摸清楚能让自己保持健康的最佳饮食比例的我来说,有没有这份指南,我心里都有明确清晰的饮食规划,不会再做随波逐流的浮萍。
希望我的粉丝宝宝们都有探索精神,摸清楚自己身体
适合的饮食比例,这比什么指南都靠谱,祝各位都健康。


