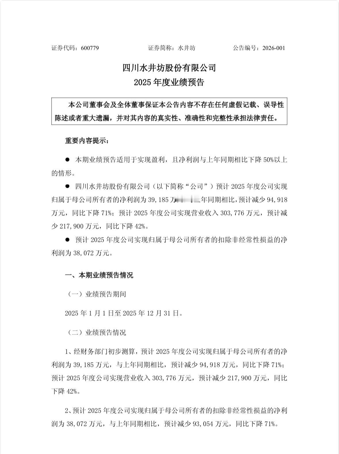
水井坊的2025年净利润仅有区区3.92亿元,同比下降71%,营收30.38亿元,同比下降42%。 而水井坊目前的市值为197亿元,约相当50倍的市盈率,股价亦自高位跌去了近3/4。 2025年的白酒行业的第一份业告出炉,顿感行业的巨大压力,股价连跌数年的白酒板块,在2026年能否能触底回升,几乎无人能料。 可能像茅五泸这样的头部企业才有力量实现并购整合,推动白酒行业的转型发展。 乐呀财经

水井坊的2025年净利润仅有区区3.92亿元,同比下降71%,营收30.38亿元,同比下降42%。 而水井坊目前的市值为197亿元,约相当50倍的市盈率,股价亦自高位跌去了近3/4。 2025年的白酒行业的第一份业告出炉,顿感行业的巨大压力,股价连跌数年的白酒板块,在2026年能否能触底回升,几乎无人能料。 可能像茅五泸这样的头部企业才有力量实现并购整合,推动白酒行业的转型发展。 乐呀财经
