
《我的世界》中国版即将于2026年1月1日实施新版《开发者协议》。
开发者棒冰在12月22日去喝了一场同学的喜酒。他今年27岁,前段时间辞去了工作,在山东老家,如果没有一份体面的工作,在家庭和各种社交场合都会受到些许影响,至少棒冰能感受到这种隐隐的压力存在。
如果放在几个月前,他还得硬着头皮面对失业在家,家人注视带来的压力,但现在,他底气足了不少。上个月,他与人合作的《我的世界》中国版模组项目为他带来了接近3万元的月收入。
一年前,他还在从事科研质检工作,每天的任务是低着头检测样本。这导致棒冰得了严重的颈椎病,他不得不辞职在家休养。在父母眼里,棒冰不上班,天天对着电脑“玩游戏”,是典型的不务正业。这种来自传统家庭观念的压力曾让他喘不过气。为了证明自己,也为了生存,他开始把开发《我的世界》模组的爱好变成职业。
现在,棒冰每天工作节奏可以完全由自己做主,身体累了也能随时休息,更重要的是,他在自己热爱的游戏中创造,并靠着爱好赚来了比过去工作多得多的收入。在他生活的城市,月入8000元已属高薪,而他现在的收入足以让他在家庭中获得自由与认同。
棒冰最近的收入大多是模组《森罗物语》带来的,他还有一位合作伙伴酒石酸菌。开发一个《我的世界》模组的流程类似于开发一款小型的游戏,棒冰负责美术和玩法策划,酒石酸菌负责程序工作,他们的角色就像游戏公司中的主美和主程。

酒石酸菌与棒冰合作的模组“森罗物语”
酒石酸菌是一位更有经验的《我的世界》模组开发者,他已经在Java版本中钻研了近10年,在把自己参与制作的模组上架《我的世界》中国版后,他也赚到了比过去更高的收入——至少比他全职的工作要高不少。
能够把热爱变为职业是一件幸福的事情,即便没法做到全职,靠着热爱的游戏获得一份可观的收入,想必是许多玩家的梦想。在UGC(User-Generated Content,即用户生成内容)赛道越来越火热的当下,游戏厂商为玩家提供了平台、渠道和技术支持,游戏内容由玩家开发,玩家消费。支持开发者创作这些UGC内容的动力有很多因素,但让他们离开游戏的原因往往是一些现实问题,开发者需要通过作品获得收入,才能持续创作。
《我的世界》这款世界销量第一的传奇游戏的社区生态,是由玩家、Mod开发者和Up主们共同构筑起的。在2026年1月,《我的世界》中国版将正式实施新的开发者协议,总体来说,新版协议要比旧版清晰、透明很多,也更加利好开发者。
对于所有《我的世界》中国版开发者来说,2026年更新的政策更是关乎一个切身问题:他们在这个世界里,热爱能不能当饭吃?

新版开发者协议实施后,《我的世界》中国版将吸引更多开发者
合作现在的《我的世界》中国版主要包括手游版和端游版,并提供Java版和基岩版两个版本的游戏。
Java版是《我的世界》于2009年推出的初始版本,由开发者Notch在PC平台发布,游戏基于Java语言开发,因其开放的代码特性吸引了一批Mod爱好者构建起玩家社区。
基岩版最早起源于2011年更新的“携带版Alpha”,“基岩版”这一名称源于基岩代码库(Bedrock codebase),这个代码库采用C++语言编写,目的是让游戏能够在不支持Java的平台上运行。2017年,这一版本通过“独乐不如众乐”更新正式统一命名,它基于C++语言重写,主打手机、主机、PC的多平台互通。

《我的世界》分为Java版与基岩版
不同游戏版本的开发者社区氛围也有些不同,Java版的玩家社群随着《我的世界》早期版本聚集,开发者们在一种更类似于开源社区的氛围中互动交流——爱好驱动,原创性较高,缺点是变现路径狭窄,很多人做模组纯粹是“用爱发电”。
而用户基数更大的《我的世界》中国版生态中,开发者变现的逻辑更为清晰。模组商店系统成熟,这让那些不懂技术、不爱折腾的玩家也可以轻而易举地玩到Mod,但由于开发语言不同,经营已久的Java版本模组并不能直接在《我的世界》移动端使用,这就导致《我的世界》中国版UGC市场的模组内容没有经营已久的Java版丰富,但《我的世界》中国版也有着许多本土优势——移动端上的模组已经十分丰富。
棒冰接触《我的世界》是在2021年左右,那时他也在B站上发布一些自己创作的建筑作品和教程,每条视频都有着上万播放量。大学毕业之后,棒冰想有一份额外的收入,又因为自己对《我的世界》的热爱,就试着自己做一些材质包售卖。“别人都可以做的,我为什么不能做?然后就尝试了一下,发现实际上手并没有想得那么难。”棒冰说。
就这样边做边学习,在2024年,棒冰把Mod“森罗物语”的早期版本做成视频,发布在B站上。酒石酸菌正是刷到了这条视频,进而联系上了棒冰,他说:“我找到了棒冰,才知道他只是一个美术,他不会程序,然后我才参与进来的。”

“森罗物语”的B站账号
棒冰对酒石酸菌的加入感到惊喜:“他算是一个在模组开发中比较元老级的人物,当他邀请我的时候,我就感觉非常受宠若惊,比较巧合,也比较幸运。”
两人一拍即合,开始合作创作“森罗物语”。酒石酸菌说:“我刚好喜欢做模组,适合做项目管理,做程序,但缺一个趁手的美术。棒冰美术做得特别好,又擅长做策划宣传,这简直是天造地设。”
随着模组在Java版本更新迭代,愈发成熟,“森罗物语”的B站账户也有了20万左右的粉丝,酒石酸菌开始考虑把“森罗物语”加入《我的世界》中国版。他说:“我们之前做‘森罗物语’的时候,有很多玩家在评论区提到‘能不能做一个网易版’。我想的是,既然玩家有这么一个诉求,那么我们去做一做也很好,而且说句实在的,虽然说我们做Java版都是以爱好居多,但是有一句话叫一文钱难倒英雄汉,如果能赚到钱自然是好的。”

在“森罗物语”中喝下午茶
粘兽和查德则是两位在《我的世界》中国版“发家致富”的开发者,他们都在2000年左右出生,并靠着发布模组实现了经济独立。
两人的合作始于几年前。粘兽最开始喜欢研究《我的世界》中的指令,后来入门了Mod制作,查德则热爱美术与建模。他们加入《我的世界》中国版开发者的契机是粘兽邀请查德加入Minehero工作室,他们在工作室中做些天气系统、机甲组件之类的辅助工作。技术成熟后,他们开始尝试做一些个人项目。
两人有共同喜爱的动漫。他们打算根据动漫中的设定,制作一款模组上架《我的世界》中国版。模组会像动漫一样连载更新,每个新作品定价在6元,时常也会打折销售。
他们的第一个模组在2022年4月发布,最开始处于不温不火的状态,每个月能给他们带来几千元收入,粘兽和查德还需要做全职工作和接单来维持生活。

粘兽和查德参加《我的世界》中国版开发者对谈
粘兽和查德的系列模组能在今年销量暴涨,得益于官方举办的“特卖节”活动。
他们趁着特卖节期间,把自己的模组半价销售,官方给予的商场推荐位和类似跳蚤市场的服务器模组摊位让他们的系列模组爆火,配合特卖节的半价折扣,模组销量直线拉升。
两人的收入直接多了将近十倍——从几万变成了几十万。这笔钱来得突然,粘兽甚至没怎么多想,就去提了一辆小米YU7。

粘兽新提的小米YU7
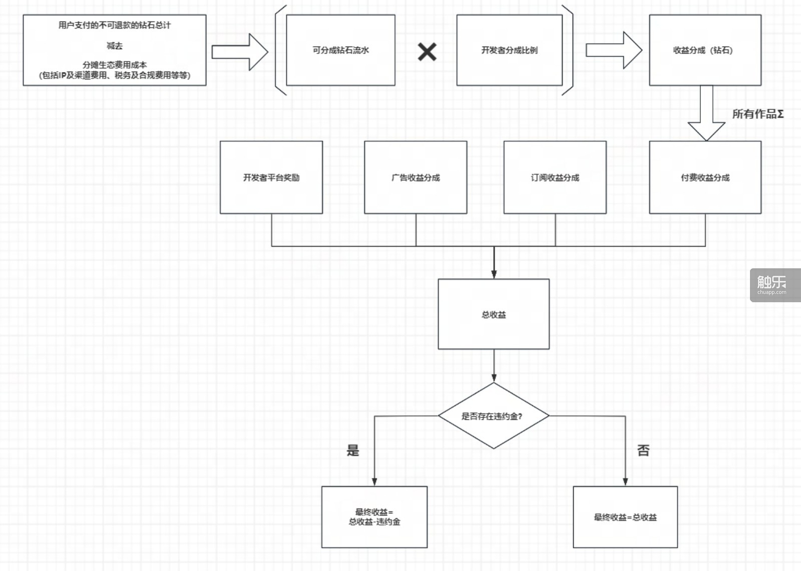
新政策,新收入在《我的世界》中国版的模组中心,钻石是游戏中价值与人民币挂钩的货币,目前的兑换比例是1元等于100钻石。开发者拥有模组的定价权,热门模组的售价普遍在500至2000钻石不等,开发者可以在月底把销售模组获得的钻石提现,平台抽取分成之后,这些钻石就会变成开发者账户中的现金。
开发者对旧版《开发者协议》的诟病之处,大多源于赚到的钻石和最终到手现金的落差。棒冰在拿到第一笔收入后就发现了问题——虽然纸面上的分成比例写着70%甚至更高,但最后真正落到口袋里的钱很少。
这中间的大部分利润,被一项名为“渠道费”的支出吞噬。长期以来,各大手机厂商作为渠道方,在游戏联运的过程中占据了强势地位。打个比方,玩家在游戏中充值100元,渠道方要先拿走50元。剩下的部分,才轮到游戏公司和开发者来分。
在旧版协议的分成体系中,除了常规的渠道费外,还有“技术服务费”。酒石酸菌提到,大家对这部分费用的构成会感到有些困惑。这是因为旧版协议对具体的扣费标准和计算细节呈现得不够详尽,导致开发者们在账目核对上感到不够清晰直观。

新政策的收益计算路径
近年来,网易的运营策略发生变化,《我的世界》中国版正式退出华为、OPPO等渠道,把玩家逐步转到官服。这项举措虽然伴随着短期的用户流失风险,但它直接切断了渠道分成,多出来的利润自然可以更好地回馈开发者。
在2026年1月1日生效的新版协议中,那些含糊的扣费项被修正。计算公式从复杂的“净收入”变成了直观的“钻石流水”。同时,和“技术服务费”相关的《开发者技术服务费规则》也被移除。针对新人开发者,新政策也将给予不错的补贴激励。
酒石酸菌对新政策的变化抱着乐观的态度:“新政策至少删去了‘扣除经营所需费用’这种模糊不清的条款。”
一个简单的公式就能计算清楚新政策的分成方式:“开发者收益=(单作品可分成钻石流水×分成比例)+专项补贴”。
新政策明确规定,分成基于“可分成钻石流水”,开发者分成的比例分为三档:当月单个模组作品钻石流水小于100万钻石,按50%比例分成;大于100万小于1000万,按52.5%分成;大于1000万,按55%分成。

新政策的开发者分成比例
看到这份新政策后,棒冰高兴地说:“现在是流水越高,分成比例越高。以前是挣得越多,分得越少(被扣得越多)。”
《我的世界》做UGC的决心《我的世界》是一个把创造刻在骨子里的游戏,一切创造在这里都是被允许的,一切创意在这里都有被呈现的机会。用现在大家常提到的UGC概念来说,《我的世界》本身就是一个优秀的UGC平台。

《我的世界》中国版官方为开发者提供教学和支持
《我的世界》玩家生态很有趣的一点是,玩家社群在官方发力建设UGC内容之前,就已经自发形成了独特的生态体系和分工。用常见的游戏公司岗位划分来类比——Mod程序开发者就是开发岗,材质包和模型的创造是美术岗,创作《我的世界》内容视频的Up主则承担了市场与宣发的角色。
在《我的世界》中国版诞生之前,就已经有了租赁服:服主自发租赁服务器,在贴吧或其他社媒中寻找玩家进入服务器游玩。网易开发《我的世界》中国版后,也在启动器中加入了这些玩家需要的功能。
就在今年,《我的世界》中国版上线了“我的山头”玩法,这是一种小型的个人租赁服务器,服主可以订阅模组插入服务器中,供所有玩家游玩使用。
可以说,《我的世界》的UGC生态本就是一个宝藏,网易正在做的就是把这个宝藏挖出来、没有门槛地呈现在玩家面前。也就是说,中国版官方正把那些优秀的《我的世界》内容创作者带到中国版生态当中。

每年《我的世界》中国版都会评选“金苹果杯”年度模组
《我的世界》中国版每年都会进行一次线下开发者大会。在2025年的开发者大会上,中国版产品负责人萨尼公布,《我的世界》中国版已经拥有超8亿注册用户,玩家累计下载这些创意内容超过100亿次,官方累计向开发者分成超过16亿元。
中国版官方还在持续优化模组开发工具。比如,MC Studio就是官方提供给模组开发者的开发工具,在软件中集成了地图编辑器、特效编辑器、逻辑编辑器与界面编辑器,开发者无需在多个软件间切换,即可在一个统一的界面内完成从场景搭建、交互逻辑到视觉表现的全流程工作。

《我的世界》中国版开发工具“MC Studio”
查德见证了《我的世界》中国版开发者工具一步步完善的过程,他说:“以前没有这些工具的时候,我无法对当下的(模组开发)工作进行一个可视化的了解,但现在可视化越来越好了,开发者能直接在工具里面编辑一些模型方面,还有地图方面的内容了。”
对于精品内容开发者,官方会主动提供技术支持,以提高模组的性能表现。官方还会主动寻找那些制作优秀的模组,给予更好的推荐位帮助作品曝光在玩家眼前。
粘兽和查德制作的模组就是在官方活动扶持之下火起来的。成为《我的世界》中国版开发者后,他们的生活确实变了。粘兽辞去了之前的工作,查德也不再接零散的外包单,两人全职投入模组开发。虽然还没到财富自由的地步,但消费时的束缚感消失了。“以前点外卖要在意那5块8块的配送费,现在可以毫无心理负担地加个菜……不过,折扣券该用还是得用。”查德说。
目前,《我的世界》中国版有超过30万名活跃开发者,他们累计创作了超过50万个创意内容。玩家购买模组的动力也在上涨——2025年,爆款作品相比去年增长近1倍;头部作品数量增长率提升超过50%,中部数量增长也提升了3分之1;而在收入方面,头部和中部作品增长率均接近50%。
2026年即将上线的开发者新政策也在鼓励模组市场精品化,旧政策是基于“账号总流水”进行阶梯分成。这会导致一种投机行为:有些工作室为了提高总流水,往往会压缩研发周期,批量生产大量低质量的模组,用数量优势填补质量劣势,但这至少会在账面上看起来有不错的收入。

《我的世界》中国版开发者官方账号会分享开发者入门教学
新政策改为“单作品核算”后,开发者需要认真打磨一款作品,将它打造成为爆款,才能拿到最高的分成比例。“这对于做小而精、做单一领域的作者是非常好的,能在一定程度上阻止劣币驱逐良币。”酒石酸菌说。
对于那种正在观望是否要加入《我的世界》中国版开发者的玩家们,查德并不觉得现在入场太晚。他认为:“市场不停有人进来,也不停有人被淘汰……只要不盲目跟风做同质化内容,找到自己擅长的题材和热度的平衡点,什么时候开始都是好时候。”
结语2026年1月施行的《开发者协议》,对于《我的世界》中国版的开发者生态建设想必会有着不错的正面影响。刨除了渠道费用,官方可以更好地把游戏的收益投入到生态建设中。
新版《开发者协议》也不再遮遮掩掩地谈钱,官方想用一套更透明清晰的分成方式,加深与开发者之间的信任,并用更高的分成比例,实实在在地奖励那些建设社区生态的开发者们。
有无数玩家把自己的热忱与青春投注在《我的世界》里,无偿地为这个世界添砖加瓦。他们先是玩家,然后变成创作者,最后成为开发者。这条路在过去走得并不顺畅,充满了各种看不见的门槛。但《我的世界》依然是一位玩家离实现“做游戏”梦想最近的地方,只要玩家愿意,一个人、一台电脑,就能构建出一个世界。
现在,这些创造世界的人可以靠着热爱在游戏中赚到更多的收入,反哺他们的现实生活。

“森罗物语”中的樱花野餐派对
酒石酸菌上高中时曾在英语词典上看到一段马克·吐温的话,一直记在心中。他觉得,这就是他靠《我的世界》获得收入时的感受:
“如果你为了俯瞰大地上的各个王国而登上了雄伟的马特峰,竟在山顶上发现了草莓,这也许是令人愉快的事。但是……你不是为了草莓才去攀登山峰的。”
(本文参考了中文Minecraft Wiki中“版本”条目的内容。)