
1月27日这一天,西北工业大学的张富利副校长带队到了南京, 他们此行目的明确, 就是调研人事人才方面的工作, 负责接待的是南京理工大学, 校长杨益新还亲自出来见面。
这事说来挺有意思的,杨益新本人去年9月才从西工大副校长的位置上调任南理工, 所以老东家这次派人来学习经验, 感觉有点像回娘家串门, 这两所高校都归工信部管理, 也同在国防七子的名单里, 平日里抬头不见低头见, 但这样专门为了人才工作组团前来, 足见南理工近两年的确做得不错。

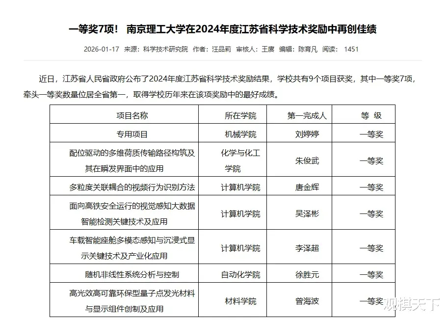
他们做得不错具体指什么呢, 时间往前倒推十天, 就在1月17日,南理工把2024年度的科学技术奖结果公布了, 南理工一下子拿回来9个项目, 其中7项是一等奖, 由他们牵头的一等奖项目数量排在全省首位, 这也是学校这么多年来在这个奖项上拿到的最好成绩。

全省第一的名次, 在江苏这种高教强省里, 这个分量就很重了, 大部分人对南理工的看法, 还只是限于兵器强校这几个字, 这话倒也没错, 学校的根确实是从哈军工分出来的, 那是1953年的事了,它的兵器科学与技术学科在第四轮评估里就是A+, 全国数一数二, 可仅仅看到这些就太局限了。
南理工近些年就做了一件事, 就是把国防科技这个老本行, 跟地方产业的需求绑到了一块。

他们跟南京市政府联手,弄了个长三角智能制造与装备创新港, 这可不是挂个牌子, 而是实打实往里放东西, 比如复杂多体系统动力学全国重点实验室, 一共8个大平台都进去了, 行业里的头部公司也在里面建研发中心, 大家一起攻克难题, 一起培养学生, 形成了一个闭环。
在秦淮区那边, 还有一个数字创新湾, 他们和中国电科一起办了微电子学院, 那个叫“中国电科卓越工程师班”的地方, 就是成果之一, 它完全按企业的实际需求来培养人, 学生一毕业就能直接干活, 根本不需要再适应。

从十四五开始,学校就和头部企业合作了近8000个项目, 这个数听着挺多, 但成果更说明问题, 有团队弄出了无烟烟花, 让老旧的烟花产业有了新出路, 还有智能增材技术, 解决了好几个行业难题, 已经在兵器船舶航天这些地方用上了。
说穿了, 就是不只写写文章, 还要能把技术变成真金白银, 变成能用的东西。

这么回头一看学科的安排, 会发现南理工这笔账算得很精明, 学校的门面是三大块, 兵器与装备、信息与控制、化工与材料,其下有11个学科进入了全球ESI的前1%, 更有四个学科, 工程学、材料科学、化学还有计算机科学, 冲进了前千分之一, 第四轮学科评估里拿到两个A, 兵器是A+, 化工是A-, A类确实比同城的南师大要少, 但学校路子不同, 专注少而精, 把强项学科做得非常突出。

科研平台就更强了, 手上有三个全国重点实验室,一个国防科技工业的创新中心, 还与别家共建了9个全国重点实验室, 学校总共拿下111项国家科技奖, 国家奖的五大类别都集齐了, 就在2023年, 又有四项成果得奖, 自己牵头的就占三项, 这让它在国内高校中排到了第十三。

去年, 学校牵头办了个国际机械系统动力学学会, 阵容不小, 六大洲三十五个国家, 78个机构都来了, 还有22位院士, 15位国际组织主席, 45位国际期刊主编参与, 这是全国第三个牵头办国际科技组织的高校, 在江苏省内更是首例。
这些事看着远, 其实和考生关系很大, 产教结合做得好, 学生在学校就能碰到真实项目, 去大企业实习, 科研底子厚, 本科生也能进实验室, 跟着厉害的老师做研究, 国际交流多, 那出国学习或者联合培养的机会就更广。

自然而然, 想考进来的难度也跟着变高了, 工信部直属, 加上211, 双一流, 还有985平台, 这么多标签放在一起, 录取的门槛自然就高了, 想进去就得自己估量下分量。
今日话题:对于南京理工大学近年来的发展势头, 你怎么看呢?
评论列表