
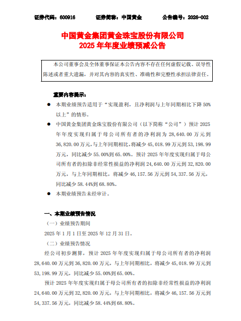
公告显示,中国黄金预计2025年归母净利润为28640万元到36820万元,与上年同期相比,将减少45018.99万元到53198.99万元,同比减少55%到65%。
对于业绩下降,中国黄金表示,受黄金市场和新政叠加因素影响,公司主营的投资类和消费类黄金产品销售均受到冲击,终端门店客流减少,公司整体销售暂时面临阶段性压力。
另外,中国黄金还称,公司黄金租赁业务在财务报表资产端和负债端适用不同会计准则和计量方式,金价上涨速度明显快于存货周转速度,导致公允价值变动损益对公司利润产生暂时的负向影响等。
公开资料显示,公司是专业从事“中国黄金”品牌运营的大型专业黄金珠宝生产销售企业,是中国黄金集团有限公司的控股子公司,承载着“中国黄金”延伸产业链的重要使命。
中国黄金2025年三季度业绩报告显示,2025年前三季度,公司营业收入457.6亿元,同比微降1.74%;归属于上市公司股东的净利润达3.34亿元。
截至1月14日9点49分,中国黄金的股价8.26元/股,总市值139亿元。(《理财周刊-财事汇》出品)