游戏百科

A股新主线商业航天和太空算力!其相关上市公司大梳理!

世界首富马斯克的SpaceX正在加紧推进IPO,估值差不多1.5万亿美金,相当于10万亿人民币了, 太牛叉了!有媒体报道

世界首富马斯克的SpaceX正在加紧推进IPO,估值差不多1.5万亿美金,相当于10万亿人民币了, 太牛叉了!有媒体报道SpaceX公司今年营收约150亿美金,可基本实现盈利,去年、今年都有超过一百次以上的卫星发射,火箭可回收重复使用也已成功了。马斯克这商业航天的模式是算跑通了。

我国航天技术全球顶尖,但是商业航天却比老美起步较晚。航天的顶尖技术大都在国家手中,商业航天我国这两年才开始大力发展。我国虽然也有一些优秀商业航天企业像蓝箭航天等,但与SpaceX还有较大的差距。Spacex占全球商业航天市场的60%以上,目前就是巨无霸。

今年以来,我国也明显急了,在商业航天上的动作频繁。年初两会时写进了工作报告,然后大力支持商业航天行业发展,商业航天发射场快速建设中,海南商业航天发射场今年已建设成功,开始了商业航天卫星的发射。广东阳江、浙江宁波、四川凉山的商业航天发射场都处在规划建设中。

为了统筹协调商业航天的发展,国家最近刚成立了商业航天司。最近在北京又召开了要推进太空数据中心的建设。这次SpaceX上市募资300亿美金,主要就是布局太空数据中心,给全球AI企业提供算力服务。这与我们不谋而同,不过马斯克计划的要更早。

太空算力比陆地上的算力优势明显,覆盖面容易更广;能解决大量用电问题,太空中不缺太阳能;数据中心服务器散热问题也更容易解决;还能减少数据传送的延时。

目前我国也把商业航天作为了一项战略赛道,也做为了经济增长的新引擎来布局和发展。为了在未来竞争中占据优势,商业航天在国家的支持下会是高速发展,行业机遇前所未有。

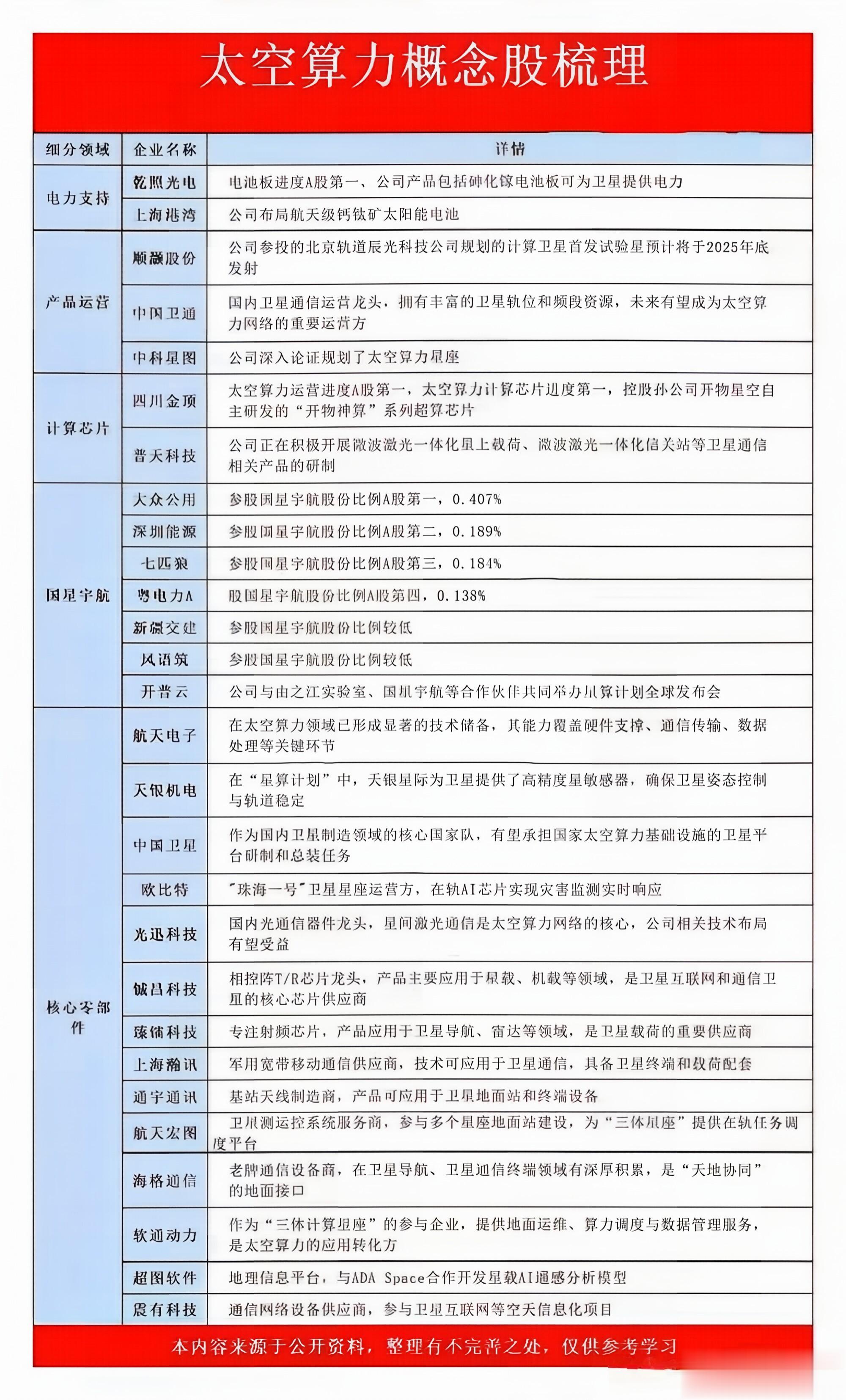
阳哥整理了商业航天以及太空算力的相关上市公司汇总如下:

以上信息仅供参考!觉得文章不错的也可以跟其他的朋友一起分享!