游戏百科

“不能提款了……”深圳“杰我睿”珠宝疑爆雷,当地已组建工作专班介入

近日,工作掌握辖区企业深圳市杰我睿珠宝有限公司(以下简称“杰我睿”)经营异常,引发关注。现将情况通报如下: 一、我区高度

近日,工作掌握辖区企业深圳市杰我睿珠宝有限公司(以下简称“杰我睿”)经营异常,引发关注。现将情况通报如下:

一、我区高度重视,第一时间组建工作专班介入,督促企业履行主体责任。

二、目前,杰我睿负责人及相关核心管理人员均在岗,积极开展与投资人沟通、资产梳理和兑付等工作。

三、针对投资人反映的诉求,工作专班正在核查中。

请公众理性对待网络信息,通过合法渠道进行投资,不信谣、不传谣。

此前报道:

国际黄金价屡创新高,深圳水贝有“中国黄金集散地”之称。有商家在这个风潮下,以高价收购黄金,进行一场“黄金对赌”。有消息称,近日,深圳市杰我睿珠宝有限公司疑似爆雷,有指涉款过百亿元,超十万客户蒙受损失。

据第一财经报道,近日,杰我睿名下的“杰我睿珠宝”及多个关联的线上平台 “龙冶金”“金城金世界”,均出现了兑付困难,波及众多投资者。

有投资者透露,他在1月15日至16日期间,通过平台累计充值1.1万元,购入500克白银作为“存料”。售出后,他的账户余额变为1.156万元,但该笔资金目前未能成功提取。

1月18日晚间10点,来自深圳的投资者王希,在一家名为“杰我睿珠宝”小程序转账11万元,准备用于购买金条。付款后,系统提示前方有超过3000人排队,直到次日凌晨款项才显示到账。

翌日,有关该平台出现异常的消息,在多个用户微信群流传。大量用户反映自己被平台“拉黑”,无法继续交易。同时,社交平台开始出现“杰我睿出现挤兑”的短视频。恐慌之下,王希立即申请提现,但系统再次显示前方有数千人排队等待打款。

1月20日至21日,提现队列缓慢推进,平台兑付情况持续紧绷。21日,轮到王希提现时,申请直接被系统驳回。同日,另一名平台投资者李亮5800元的提现申请也遭驳回。

不久后,平台更新规则,将每日提现额度限制为500元、1克黄金。但截至目前,王希既未收到全额退款,也未能成功提取“每日额度”。李亮也称,成功提现2500元后,他26日发起的499.99元提现始终未能到账,而系统显示排队人数仍达一两万。

另据一份投资者提供的呈报书,截至1月27日,仅初步实名统计,涉案未结算金额达到2.46亿元。多名受访人士认为,该平台出现兑付危机,与预定价交易有关。第一财经此前曾独家报道,该平台通过社交平台引流,以“低门槛、高杠杆”的预定价交易吸引大量散户入场。

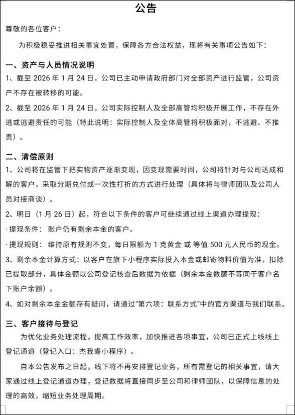
1月24日,平台负责人张某曾通过视频安抚投资者,称以“官方小程序首页弹窗为准”。次日,杰我睿公告称,已主动申请政府部门对全部资产进行监管,并强调资产未被转移,并将每日兑付金额限定为1克黄金或等值500元现金,具体处置方案仍需协商,预计需7至15天方可处理。

企查查信息显示,杰我睿成立于2014年,主营业务为有色金属及矿石批发。该公司原为水贝地区黄金原料交易商,从上游供货方采购、回收黄金原料,向下游小商户供货。

第一财经记者获取的一份投资者资金统计表显示,截至1月26日下午3时,各地投资者在杰我睿线上平台的未结清余额合计高达133.92亿元,投资者来自广东省、福建省、山西省、江西省、安徽省等11个省份。

来源:罗湖区工作专班、第一财经 编辑:丁丰林